招生简章

中国科学院成都山地所攻读博士学位研究生招生“申请-考核”制工作实施办法(暂行)

发布时间:2020-09-02
字号:【


2024年修订版)

根据教育部、国家发改委、财政部《关于深化研究生教育改革的意见》(教研〔2013〕1号)文件精神及《中国科学院大学博士研究生招生“申请-考核”制工作指导意见》(校发招字〔2019〕138号)文件精神,为深化和完善博士研究生招生选拔办法,强化对研究生科研创新能力和专业学术潜质的考察,提高招生选拔质量,特制定本办法。本方案仅限于普通招考博士研究生,硕博连读和直接攻博的选拔考核机制暂不涉及,普通招考中的“少数民族高层次骨干计划”招生暂不涉及。

第一部分?指导思想

进行博士研究生“申请-考核”制招考改革,就是为了建立与培养目标相适应、有利于拔尖创新人才脱颖而出的研究生招生考试制度,以提高博士研究生招生选拔质量为核心,发挥和规范导师作用,扩大导师选拔学生的自主权,注重对考生专业基础、综合素质和创新能力的考核,不拘一格地选拔和培养拔尖创新优秀人才。同时通过制定相关的规章制度和建立相关的监督制约机制,确保招考改革过程中招生工作的公开、公平、公正。

第二部分?组织实施

成都山地所招生工作领导小组负责领导博士研究生招生“申请-考核制”工作,负责对整个招生过程进行指导、管理和监督。研究生部负责具体组织实施。

第三部分?申请条件

一、符合教育部、中国科学院大学报考博士研究生相关规定和成都山地所博士生研究生招生简章的相关要求;

二、报考学术成果基本要求

1.考生为应届毕业生,或者应届毕业两年以内,报考类型为非定向者

以第一或第二作者(导师第一)身份在所报考学科专业领域的国内外核心期刊(SCI/EI/SSCI检索源刊或者北大中文核心期刊或者CSCD核心期刊)上至少发表过1学术论文;或者1项授权专利;或者在硕士学习阶段获得过省部级以上奖学金或者荣誉。(三者满足其一即可)

2.考生为硕士毕业两年以上,报考类型为非定向者

需要有五年以内,以第一或第二作者(导师第一)身份在所报考学科专业领域的①国内外核心期刊(SCI/EI/SSCI检索源刊或者北大中文核心期刊或者CSCD核心期刊)上发表过学术论文或者授权专利成果合计至少2项;②或者获得1项省部级科技成果二等奖及其以上(具有个人获奖证书)。(两项满足其一即可)

三、英语水平要求

以下条件必须满足一项:

英语六级考试成绩在425分(含)以上;

在中国科学院大学攻读硕士学位,并在集中教学阶段修习并通过博士学位英语考试;

托福考试成绩在95分(含)以上,或雅思考试成绩在6分(含)以上;

参加“全国外语水平考试 (WSK)”,英语(PETS5)考试成绩在50分(含)以上;

教育部认证的海外(限英语为母语的国家、地区)留学、访学、联合培养一年以上的证明材料;

以第一或第二作者(导师第一)身份,在SCI/EI源刊至少发表过1篇英文论文;

在中国科学院大学就读的硕士应届考生,如第一学年未选修或未通过博士学位英语考试,硕士学位英语必须达到70分以上;

其他能够证明自己有相应英语水平的材料,由学术审核组判定是否符合要求。

四、报考考生学科背景要求

考生硕士或者本科阶段应学习过相关数理基础课程并通过考核,如高等数学、数理统计或者数值分析等,具有较好的数理基础。

其中报考自然地理学、人文地理学、生态学的考生本科及硕士所学专业的一级学科一般应为理学或者农学或者工学;报考岩土工程专业的考生本科及硕士所学专业的一级学科一般应为工学或者理学;报考土壤学专业的考生,本科及硕士的专业一级学科一般应为农学或者理学或者工学;考生应具备与报考专业相同或者相近或者属于交叉前沿学科专业(计算机、人工智能、数学类专业等)的背景。

五、建议提前联系报考导师

符合以上条件的考生建议与拟报考导师提前沟通,拟报考导师与考生进行提前沟通了解后,给拟推荐考生填写《报考导师书面意见表》并返回给考生本人??忌稍诒冀锥翁峁侗嫉际κ槊嬉饧怼罚ǚ潜匦耄?/span>

第四部分?报名

所有符合以上报考条件的考生,均需在规定的时间内通过中国科学院大学招生信息网进行网上报名。

考生在报名时需要向成都山地所研究生部提交下列材料:

提交时,需在材料最上面附上“提交材料清单封面”(见附件1)

1.博士网上报名系统生成打印的“报考攻读博士学位研究生报名信息表”

2. 报考导师填写意见并签字的书面意见表(见附件2,非必须提供)

3. 攻读博士学位申请-考核制考生申请表(见附件3)

4.所报考学科专业领域内两名教授(或相当专业技术职称的专家)提供的“专家推荐书”(见附件4)

5. 考生政审表(见附件5)

6. 考生本科、硕士阶段成绩单(教务部门盖章有效)复印件或者原件

7.已获硕士或博士学位人员,提交攻读学位期间的课程成绩单和毕业证、学位证书复印件,学位论文全文(或者学位论文专家评阅书);获境外学历人员还需提供教育部留学服务中心开具的学位认证书的复印件。

8.应届硕士毕业生,提供学生证复印件及预毕业证明,并在博士入学前补交硕士学位证书复印件。

9.有效居民身份证复印件

10.与报名系统上传照片同一底片的一寸白色底免冠照1张

11.综合能力资料: ??

考生在公开发行的学术刊物或全国性学术会议上发表的学术论文,所获专利、科研成果及其他原创性工作成果的证明材料原件、复印件(论文如为网络发表,需要有DOI编号的首页);

考生的各种获奖证书原件、复印件; ?

其它有参考价值的材料。 ?

12.未来的研究计划:2000字左右(需要结合报考导师方向和自己的学科背景)

13. 考生英语水平证明材料

14.报名费200元/人(请转至山地所财务授权报名费接收支付宝可扫描二维码支付,转账时备注中写明自己的姓名+所在学校(单位))同时将转账信息截屏信息图片打印出来与其他报名材料一起寄送,不接受现金。对于不符合条件报考者,一律不予退回报名费。

15.扫码填写中国科学院成都山地所“申请-考核”制度报名信息一览表(见附件6,使用微信扫码),报送纸质材料时,同时扫码填报。

考生必须确保填写的信息和提交的申请材料真实、准确,填写虚假信息或提供虚假材料的申请者一经发现将随时取消其申请和录取资格。对于未按要求网上报名,提交材料,或者提交材料不全者,视为自动放弃。

第五部分?审核

一、研究生部形式审核

通过导师审核的考生报名,研究生部通过报名系统和纸质报名材料对考生的准考资格及报考材料进行形式审查。

二、学术审核组学术审核

由招生领导小组按照学科领域分别组织相关专家组成审核小组,对考生的报考材料集中进行学术审核。学术审核重点审查考生的专家推荐书、学习成绩单、学位论文、论文评议书和学位答辩决议书、发表的学术论文、国际国内大型学术会议报告、专利、获奖情况以及申请者的科研经历、研究兴趣、攻读博士学位期间的研究计划等,全面衡量考生的能力和培养潜力,为后续考核环节提供参考。

学术审核结果分为?“通过”与“未通过”。“通过”的考生,审核小组还需给出学术审核的分数,评审结果由学术审核小组全体成员签字确认。??

学术审核包括六个方面,总成绩为100分。具体内容及成绩占比如下:

1.学术背景(10%)

2.外语能力(10%)

3.专业基?。?0%)

4.学术潜力(20%)

5.综合素质(20%)

6.研究计划(20%) ?

通过”的考生进入综合考核环节,“未通过”的考生将被淘汰。

对通过形式审核以及学术审核的考生,研究生部将及时发放参加综合考核的邮件进行确认,并在山地所官方网站研究生教育专栏招生信息栏目中公示不少于7个工作日。

第六部分?综合考核

综合考核由体检、政审、笔试考核、面试考核和导师考核五部分构成。

一、体检

体检工作参照教育部、卫生部、中国残联制订的《普通高等学校招生体检工作指导意见》(教学〔2003〕3号)和人力资源和社会保障部、教育部、卫生部《关于进一步规范入学和就业体检项目维护乙肝表面抗原携带者入学和就业权利的通知》(人社部发〔2010〕12号)及《教育部办公厅?卫生部办公厅关于普通高等学校招生学生入学身体检查取消乙肝项目检测有关问题的通知》(教学厅〔2010〕2号)文件进行。由成都山地所指定医院对考生进行全面的身体检查,考生在满足国家有关规定基础上,体能、体质和心理素质也必须满足能承担高强度野外工作的需求,一般不得出现色盲、色弱和肢体残疾等情况,新生入学后需进行体检复查。?

二、政审

通过政审、心理素质笔试等方式,考察考生政治思想、心理素质情况。

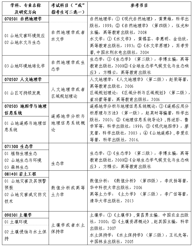
三、专业笔试考核

考试科目为一门业务课,见下表,考试时间为2小时,满分为100分,考试方式为闭卷笔试。

四、面试考核

面试考核时间为20分钟,包括:

1.英语面试(总计8分钟)

1)PPT自述环节 ?

考生需提前准备全英文的自述PPT,并用英语汇报。

时间:5分钟 ?

内容:PPT需包括①个人简介(教育背景,所学课程,学习成绩,社会实践,参与的科研活动情况及获奖情况);②硕士学位论文内容(简要介绍自己硕士学位论文主要内容及取得的成果);③未来科研设想(基于我所研究方向,结合报考导师的研究工作,以及自己的研究兴趣谈谈未来的科研设想),如参加过其他的学校组织的科研活动也可以简要介绍。 ?

2)英语答辩 ?

面试专家用英语提问,考生需用英语回答,3分钟以内。   ???

2.专业与综合面试(总计12分钟) ?

考查考生的思想政治品德,对所报考专业的基本理论,基本知识,学科前沿和基本技能掌握的程度和运用所学知识和理论来分析、解决问题的能力,以及科研能力和创新能力。??

硕博连读考生仅作硕博连读考核。

五、导师考核

导师对报考本人的考生进行全面评定,给出百分制考核成绩。

第七部分?总成绩计算

专业笔试成绩及面试成绩以60分为合格,政审、体检需要合格,任一项不合格者均不予录取。

总成绩=综合考核成绩*60%+导师考核成绩*40%

其中:

综合考核成绩=学术审核分数×30%+笔试业务科目分数×30%+英语面试分数×15%+专业与综合面试成绩×25%

第八部分?选拔方式

1.成都山地所招生工作领导小组根据考生总成绩排名顺序,结合政审、体检结果、综合考察结果和所里学科发展布局要求,结合报考导师的招生意向,分学科分导师择优确定拟录取名单。

2.我所对复试合格考生均实行一志愿优先录取原则,未被报考导师录取的考生,在本人同意且学科背景相符的情况下,可以推荐给本专业或相近专业上线生源不足的导师。

第九部分?公示与监督

拟录取名单将在成都山地所网站上公示不少于10个工作日,并报国科大招生办审核。成都山地所收到国科大录取批件后,向考生发放中国科学院大学统一印制的博士录取通知书。

成都山地所将开通投诉电话(所纪委工作电话)和电子邮箱接受申请者和社会的监督,防止徇私舞弊行为,避免学术权力的滥用,把好招生质量关,切实维护招生工作的公平和公正。

对违规的导师,取消其招生资格;情节严重者,将上报国科大,追究其责任。对于违规的考生,将按教育部和国科大有关规定处理。

监督电话:028-85238403(纪监审室);85233672(研究生部);

电子邮箱:jjs@imde.ac.cn(纪监审室);yzb@imde.ac.cn(研究生部)。

?



附件: